Im(中国体育)官方网站

2024年中国快递行业细分国际快递市场分析顺丰、EMS和圆通速递竞争力相对较强【组图】-Im体育官方版
您好!欢迎访问Im体育官方版网站!

营业时间
MON-SAT 9:00-18:00

全国服务热线
400-221-3560

公司门店地址
惠州市下角新村路63号来富大楼10层07号

新闻资讯

2024年中国快递行业细分国际快递市场分析顺丰、EMS和圆通速递竞争力相对较强【组图】

来源:网络日期:2026-04-19 浏览:

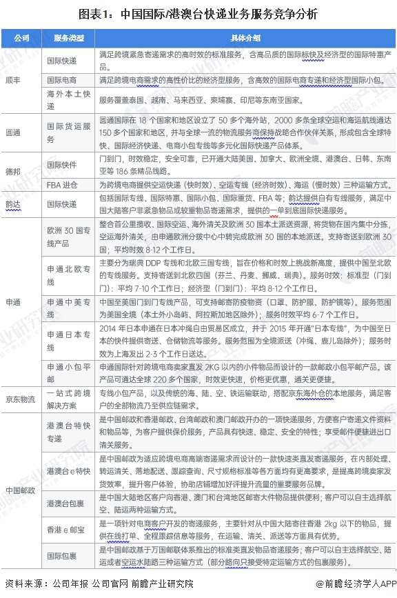
  我国大部分公司都能提供国际/港澳台快递服务,例如顺丰提供国际快递、国际电商、海外本土快递等服务以满足不同细分需求;德邦提供门到门服务,时效稳定,安全可靠,已开通大陆美国、加拿大、欧洲全境、港澳台、日韩、东南亚等186条精品线路;京东物流提供专线小包产品,以及传统的海、陆、空、铁运输联动,搭配京东海外仓的本地服务,满足客户的全部物流乃至供应链需求;圆通形成包含全球特快、国际经济快递、电商小包专线等多元化国际快递产品体系。

2024年中国快递行业细分国际快递市场分析顺丰、EMS和圆通速递竞争力相对较强【组图】(图1)

  2021-2024年,中国国际/港澳台快递业务量占全国快递业务量比例呈波动变化趋势,高峰在2.33%左右。2024年1-3月,中国国际/港澳台快递业务量占全国快递业务量比例为2.2%。

2024年中国快递行业细分国际快递市场分析顺丰、EMS和圆通速递竞争力相对较强【组图】(图2)

  顺丰、EMS、圆通是我国国际/港澳台业务的领先公司。其中,顺丰深耕东南亚市场,打造东南亚流向的标杆产品,通过班次加密或新增直飞新加坡、马来西亚、泰国、越南等国家的全货机定班航线,结合嘉里物流在东南亚尾程的资源和能力等举措,拓宽服务范围,提升服务时效,实现业务较快增长。

  圆通聚焦越南、新加坡、马来西亚、南美等国家和地区,运用自建、加盟、合资、合作或收购等多种方式拓展国际快递服务网络,充分挖掘该等国家及地区的物流服务需求,并强化与各跨境电商平台的合作,集中优势资源与销售力量,着力开发覆盖东北亚、东南亚和欧洲等区域的专线产品与服务。

2024年中国快递行业细分国际快递市场分析顺丰、EMS和圆通速递竞争力相对较强【组图】(图3)

  Im(中国体育) Im体育官方版app

  目前顺丰、EMS、圆通是国际快递业务的主导公司,但由于中国国土广阔,不同寄出地、不同目的地、不同时效、不同物品的价格差异较大。从最低起步价来看,顺丰首重35元左右,圆通在37-46元左右,EMS在300元左右。

2024年中国快递行业细分国际快递市场分析顺丰、EMS和圆通速递竞争力相对较强【组图】(图4)

  中国国际快递业务市场竞争同样激烈,企业面临跨境物流、政策法规、市场需求等方面的挑战。竞争策略应以跨境物流合作、遵守当地政策法规、多元化运输方式、专业报关服务、强化信息系统与技术支持、货物安全与保险、针对不同市场的定制化服务和强化品牌宣传与市场推广等方面为重点。

  与同城和异地快递市场竞争策略相比,国际快递业务更加关注跨境物流合作、政策法规遵守、报关服务及针对不同市场的定制化服务等方面。公司应根据国际快递市场的特点,制定相应的竞争策略。

2024年中国快递行业细分国际快递市场分析顺丰、EMS和圆通速递竞争力相对较强【组图】(图5)

  更多本行业研究分析详见前瞻产业研究院《中国快递行业发展前景预测与投资战略规划分析报告》

  同时前瞻产业研究院还提供产业新赛道研究投资可行性研究产业规划园区规划产业招商产业图谱产业大数据智慧招商系统行业地位证明IPO咨询/募投可研专精特新小巨人申报十五五规划等解决方案。如需转载引用本篇文章内容,请注明资料来源(前瞻产业研究院)。

  更多深度行业分析尽在【前瞻经济学人APP】,还可以与500+经济学家/资深行业研究员交流互动。更多企业数据、企业资讯、企业发展情况尽在【企查猫APP】,性价比最高功能最全的企业查询平台。

  2026年中国机场建设行业民用机场建设现状分析 颁证运输机场总量稳步增加【组图】

  预见2026:《2026年中国口服美容品产业全景图谱》(附供需情况、竞争格局、发展前景等)

  2025年中国无人机行业物流领域应用分析 医疗物流“最后一公里”难题取得新突破【组图】

新闻资讯 丨NEWS

联系方式丨CONTACT

  • 全国热线:400-221-3560
  • 传真热线:0752-3132289
  • 业务咨询:400-221-3560
  • 企业邮箱:Im5623699@163.com
首页
电话
短信
联系